We use cookies to collect information about how you use bathnes.gov.uk. We use this information to make the website work as well as possible and improve our services for residents.
We use cookies to collect information about how you use bathnes.gov.uk.
B&NES Service Design
Service Design is a valuable tool in business change and putting customers at the heart of all that we do, but it is only one part of a collaborative…
Cross-functional team
We are concluding the Discovery phase of this review, and as we finalise our research, some interesting opportunities are emerging. Final…
Service Design Children's Services Discovery
We are well into the Discovery phase of the Children’s Social Care Admin review project. We have been busy bees over the last 3 sprints (6 weeks)!…
We are beginning to setup shop and get to the heart of the matter in Sprint 1. Children’s Services Social Care is a big and busy team doing an…
Discovery Service Design Children's Services
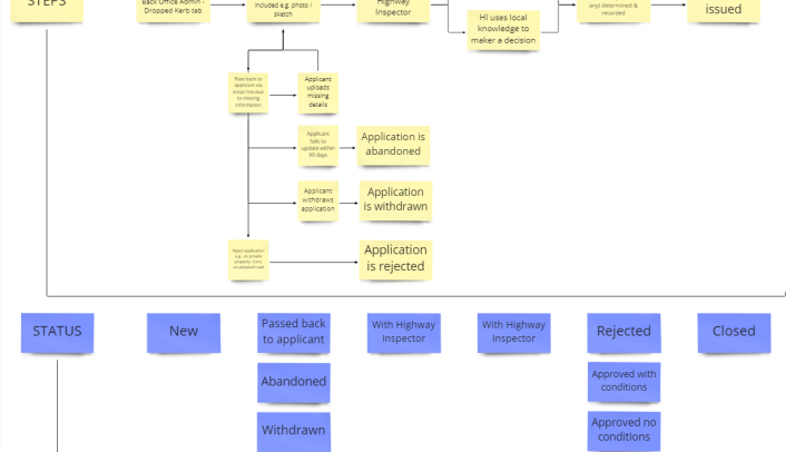
As part of our Highways Project, we have been looking at how we can improve the User Experience for Highway Licence applications while at the same…
Alpha Highways Service Design
The Alpha phase is all systems go. Following on from Discovery, we had a busy few weeks. We used this time for planning and preparation, which…
Highways Service Design Alpha
The fifth and final sprint for this phase has finished. The first part of the last sprint review summarised the Discovery project. Attention was…
Service Design Highways Sprint Review
We are nearing the end of the discovery phase and it has come around fast. Our Service Design team continue to carry out further email analysis…
We opened the Sprint 3 review by reminding those following the project that we are now 60% through Discovery. There has been continued email…
The next stage of the Print, Post and Digital Delivery project has now arrived! We've started working with our new supplier Xerox who will supply…
Service Design Hybrid Mail
After gaining consensus around what success could look like during the Inception Sprint, Sprint 2 delved deeper into research. We conducted over 20…